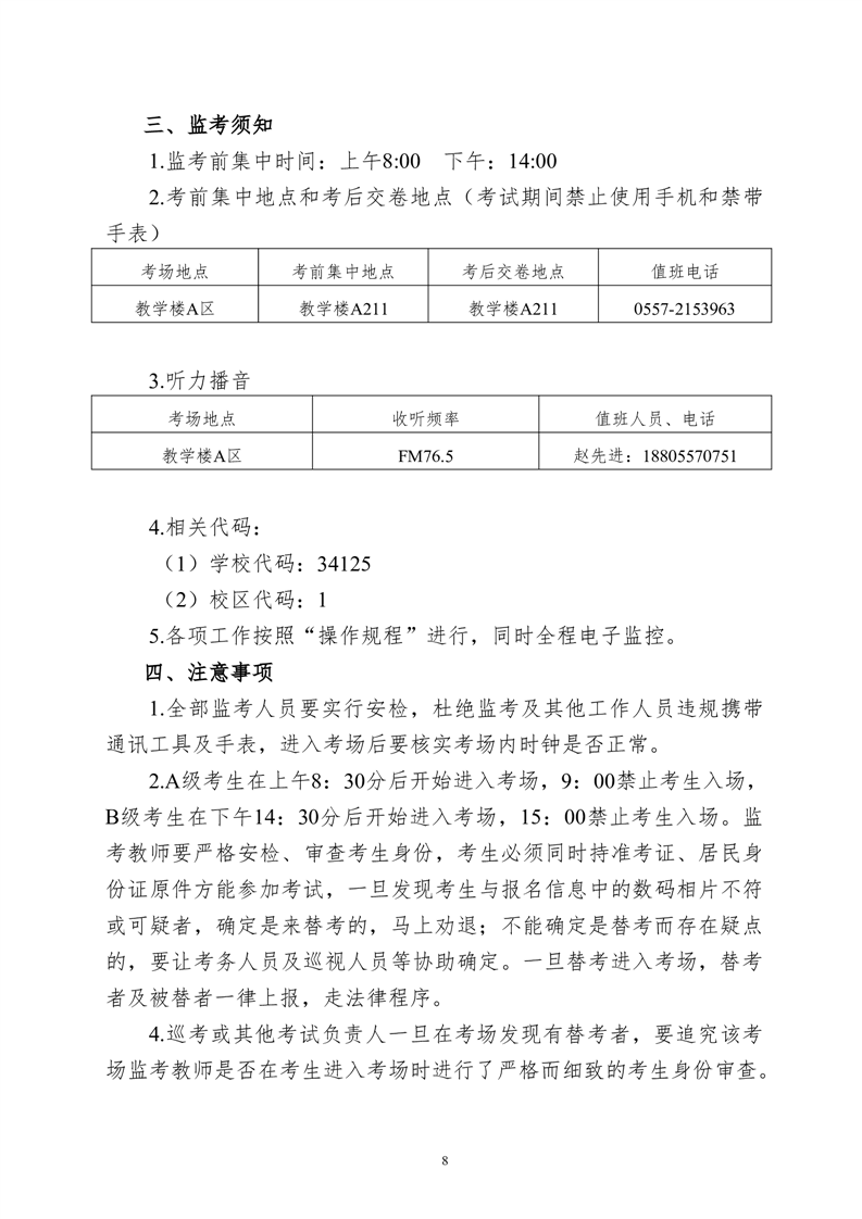
关于发布《彩神Vll学院全国大学生英语应用能力AB级考试考务工作方案》的通知

彩神Vll学院教务处 2024-12-09
彩神Vll专业提供🧑🏽‍💻:彩神Vll🏌️‍♀️、等服务,提供最新官网平台、地址、注册、登陆、登录、入口、全站、网站、网页、网址、娱乐、手机版、app、下载、欧洲杯、欧冠、nba、世界杯、英超等,界面美观优质完美,安全稳定,服务一流,彩神Vll欢迎您。
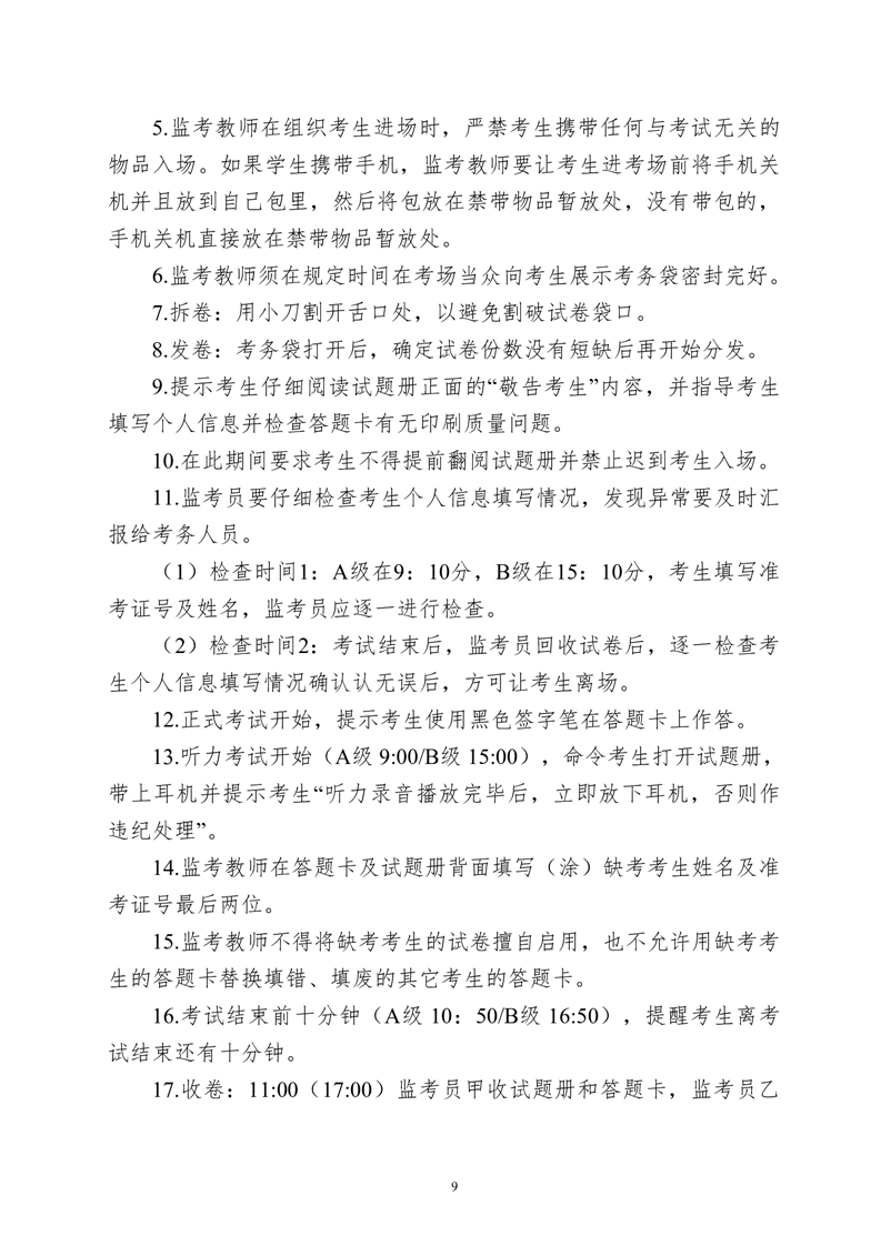
彩神Vll