信息公开
学院首页
部门首页
信息公开制度
信息公开指南
信息公开目录
信息公开受理
信息公开年度报告
依申请公开
意见箱
党务公开
•
党风廉政建设情况
•
组织建设情况
•
思想建设情况
•
决议决定及执行情况
•
其他方面
其他
您的位置
:
首页
>
财务、资产及收费
>
财务制度
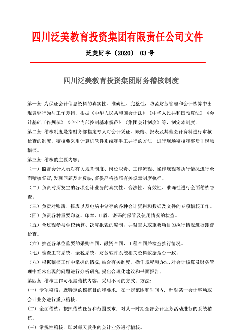
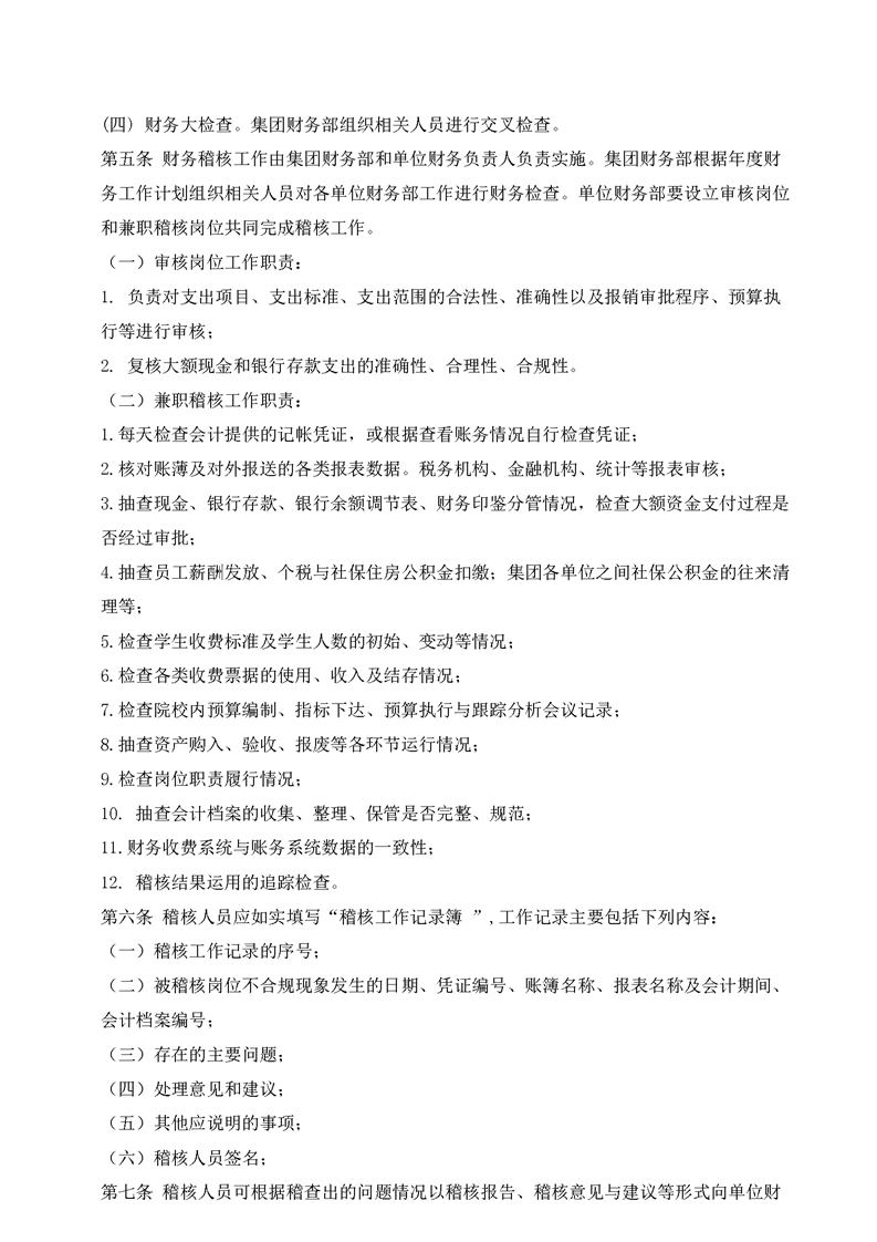
四川泛美教育投资集团财务稽核制度
发布时间:2022-10-20 16:01 来源🖕🏼: 点击🧑🏼🎤:1865
下一条:
关于印发《集团公司差旅费管理办法(修订)》的通知
信息公开
学院官网
电话:
0557-2399191
邮箱🐴:szhybgs@163.com
地址💆♀️🌻:安徽省宿州市宿马园区马鞍山大道588号
2021-2025 © 版权所有🌸:
彩神Vll学院
备案号:
皖ICP备44497769号-1
技术支持:
四川百信智创科技有限公司
官方抖音
官方微信
彩神Vll推荐信誉平台
🔊祝大哥2025新的一年里蛇转乾坤,旗开得胜,一路长红,财运缠身,前程似锦,一路辉煌💸💸
彩神-官网登录
🔥新平台开业,注册开户,待遇丰厚
彩神ll手机注册
高赔率,首存豪礼,彩票包赔
彩神8开户
注册绑卡有礼,超高反水,信誉保障
彩神争霸平台
多种彩票玩法,最权威彩票游戏平台
🔊🔊🔊
彩神cs官网
提供
快3
、
时时彩
📺、
六合彩
、
赛车
🔁、
棋牌游戏
、
彩票投注
等各类游戏娱乐
打造顶级的网上娱乐平台,界面美观,速度快,服务优质,安全稳定,带给您最佳游戏体验。
全网最佳信誉平台真诚欢迎您!!!
更多87彩票网担保平台
彩神Vll专业提供💪:
彩神Vll
♣︎、
👩🏽🚒、
等服务,提供最新官网平台、地址、注册、登陆、登录、入口、全站、网站、网页、网址、娱乐、手机版、app、下载、欧洲杯、欧冠、nba、世界杯、英超等,界面美观优质完美,安全稳定,服务一流🧑🏻🍼🧚🏿♂️,彩神Vll欢迎您。
彩神Vll