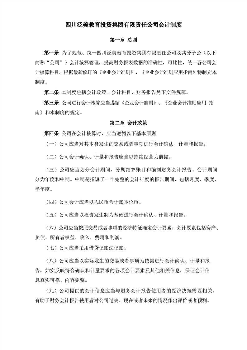
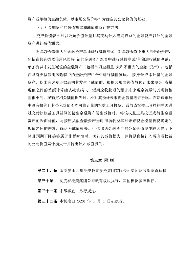
您的位置💅🏿: 首页 > 财务、资产及收费 > 财务制度

关于印发《四川泛美教育投资集团有限责任公司会计制度(修订)》的通知

发布时间:2021-10-20 10:51    来源:    点击:1882





































彩神Vll专业提供🧳:彩神Vll🦸、等服务,提供最新官网平台、地址、注册、登陆、登录、入口、全站、网站、网页、网址、娱乐、手机版、app、下载、欧洲杯、欧冠、nba、世界杯、英超等,界面美观优质完美,安全稳定,服务一流,彩神Vll欢迎您。
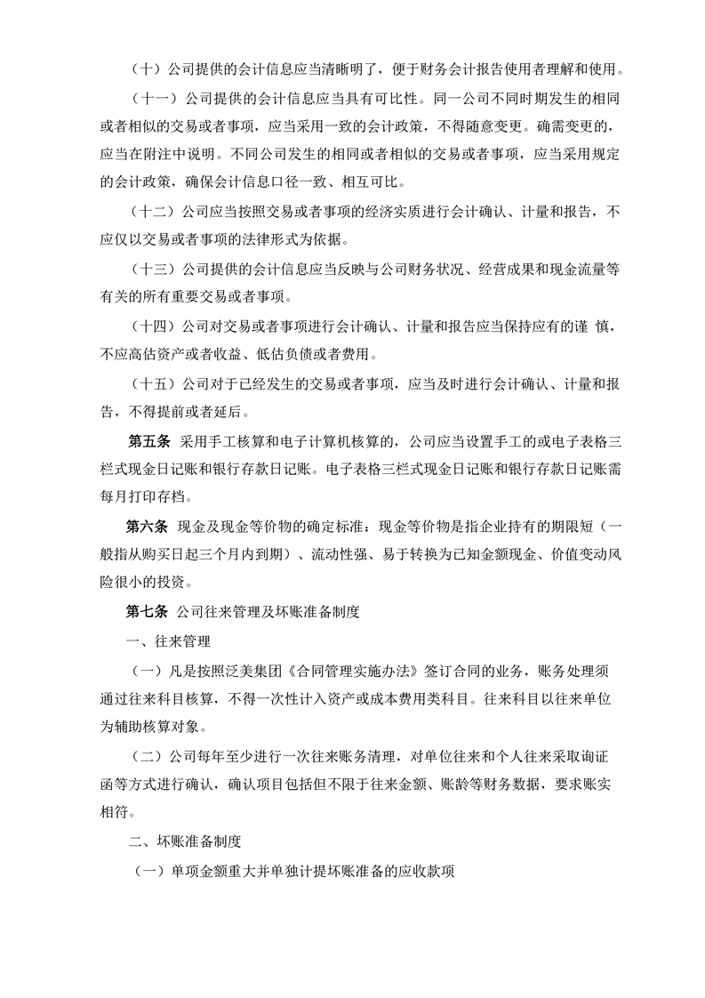
彩神Vll