《凤凰网》安徽一高校放春假鼓励去赏花 去恋爱
2024.03.14

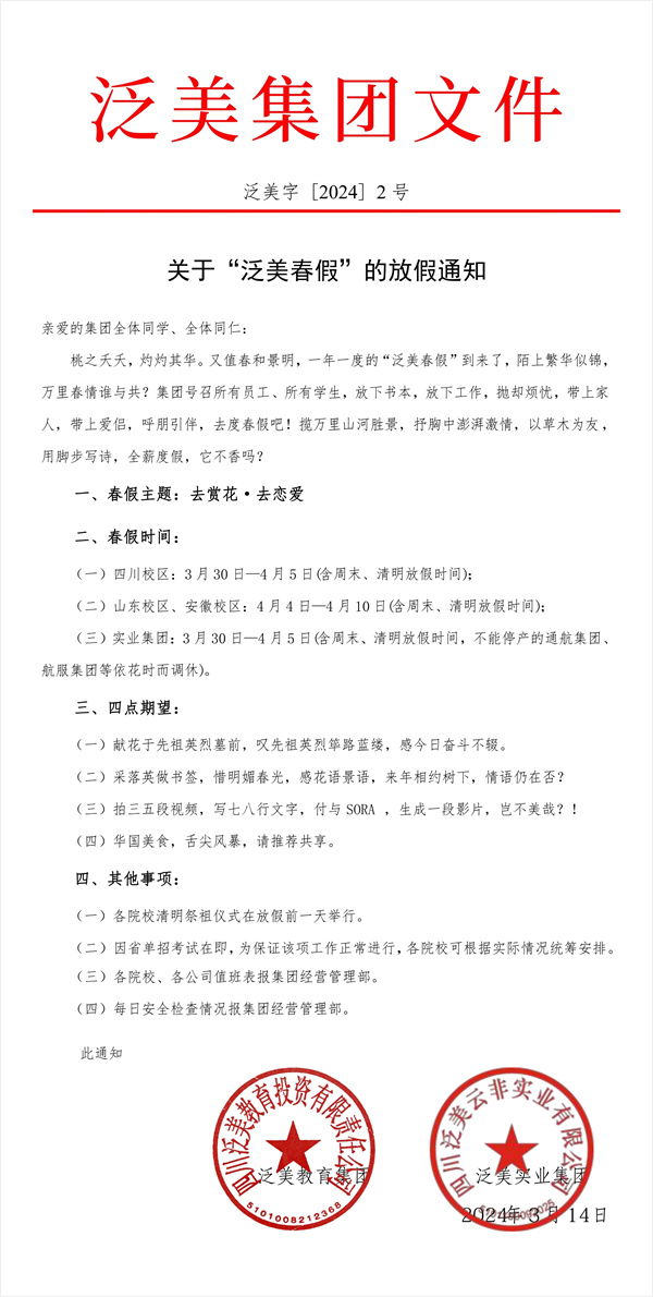
草色凝碧,春花烂漫➡️。又值一年春和景明👨🦯👃🏻,是谁还没有去踏春◽️、赏春🐛?3月14日👣,彩神Vll学院发布春假放假通知👨❤️👨,通知安排全校师生4月4日至10日放7天春假。学院号召全体师生,放下书本⚂,放下工作,抛却烦忧💇🏿,带上家人,带上爱侣,呼朋引伴,去度春假🚶。学院所属集团要求旗下教育板块和实业板块的员工全部带薪休春假🤏🏼,引起热议。

据了解,春假系泛美教育为旗下各院校学生专门定制的例行假期,除彩神Vll学院外,另有9所院校学生也将同步执行春假。校方称💊🥫,例行春假制度旨在鼓励同学们走出课堂🦸🏻、走出校园,去接触大自然👨👨👧👦,用心感受春天和爱情的美好👨🏽🦱,并寻求乡村振兴的方法。
值得一提的是,今年春假恰逢安徽省文化和旅游厅“春游江淮请您来”宣传推广活动,也得到了安徽文旅的大力支持,宿航学子出游打卡拍照、拍视频🏌️♀️、写笔记任选其一,即可参与活动🏃🏻♀️,有机会获得景区门票、卡旺卡年券礼包等大奖👨🏻🎨!
学院介绍👩🏻🦱,放春假并不会影响正常课程的时间,是将周末🥑、清明节假期做了适当的调整,让师生有集中休息的时间。学院也将围绕春假主题给全体师生布置好相对应的社会实践作业,引导学生在实践中提升👨🏼🎤。

此举不仅是学院将生命教育✪、规律教育、情感教育、社会实践等内容相结合的重要举措,也是响应省文化和旅游厅举办的“春游江淮”活动,助力安徽文旅发展的有力行动。
对于学校这样用心的举措,很多网友都表示🈁:我酸了🙍🏻♂️,希望可以全国普及🏨。(文图/李赛赛)
